SEEK ID: https://testing.sysmo-db.org/models/45?version=1
1 item (and an image) are associated with this Model:- biosamples_test.ppt (PowerPoint presentation - 113 KB)
Organism: Not specified
Model type: Not specified
Model format: Not specified
Execution or visualisation environment: Not specified
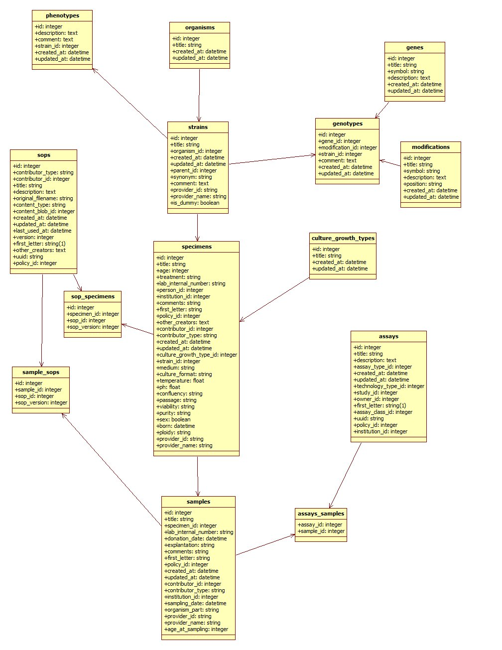
Model image: (Click on the image to zoom) (Original)

Creator
Submitter
Views: 1040 Downloads: 0
Created: 1st Oct 2012 at 15:22
Last updated: 1st Oct 2012 at 15:22

This item has not yet been tagged.

None
Version History
Version 1 (earliest) Created 1st Oct 2012 at 15:22 by Quyen Yamanaka
No revision comments